Articles tagged with #science
Latest articles tagged with #science, sorted from newest to oldest.

Trump's Science Funding Cuts Hit Small Businesses Hard
The Trump administration's decision to cut science funding has had far-reaching consequences for small businesses across the country. Under the guise of reducing the national deficit, Trump's budget proposal in 2018 aimed to slash funding for research and development by nearly 12%. While the move ma...

Can Apes Play Pretend? Scientists Use an Imaginary Tea Party to Find Out
For decades, scientists have been fascinated by the cognitive abilities of non-human primates, particularly their capacity for social learning and problem-solving. However, the question of whether apes are capable of engaging in pretend play, a hallmark of human cognitive development, has long been ...

** Kennedy's Keto Study Accusations Spark Debate Among Scientists
Dr. Joseph Kennedy, a well-respected psychiatrist and researcher, has been at the center of a growing controversy surrounding his recent keto diet studies. The accusations, made by several prominent scientists, claim that Kennedy's research methods and conclusions may be inaccurate or misleading. Th...

The Largest Life-form on Land 400 Million Years Ago Was One That Scientists Can’t Explain
The discovery of the massive fossil remains has sent shockwaves through the scientific community, with many experts hailing it as one of the most significant findings in paleontology in recent years. The creature, which is estimated to have lived during the Devonian period, is thought to have been a...

Something Mysteriously Powerful Slammed into Earth in 2023. Scientists Now Have a Theory
The event, which occurred on a fateful day in September 2023, left the world bewildered. A massive, unidentified entity suddenly appeared on the planet's surface, causing widespread destruction and chaos. The incident sparked an international outcry, with many calling for answers and explanations. S...

Scientists Tried Drilling into Antarctica’s ‘doomsday Glacier,’ but the Ice Had Other Plans
The Thwaites Glacier, a 120-mile-wide ice mass in West Antarctica, has long been considered a potential 'point of no return' for global sea levels. Dubbed the 'Doomsday Glacier,' its rapid melting could raise global sea levels by as much as 10 feet if it were to collapse entirely. In an attempt to b...

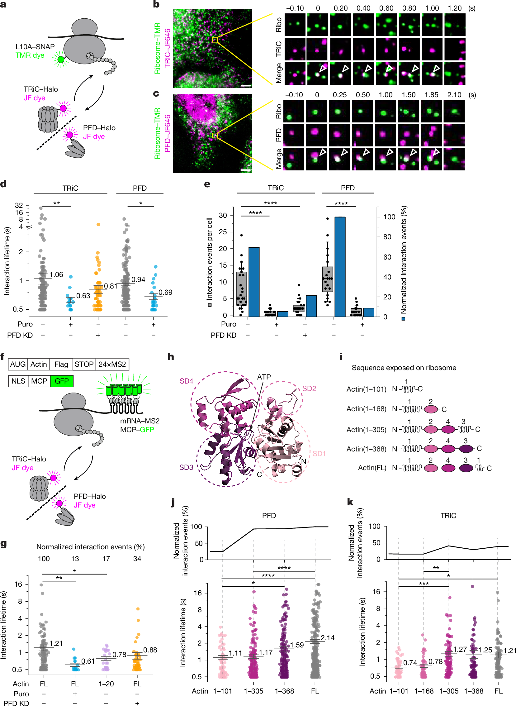
Scientists Uncover New Insights into Tric Chaperonin System Dynamics
The TRiC chaperonin system is a crucial component of the cellular machinery, playing a vital role in protein folding and quality control. Its dysfunction has been linked to various diseases, making it a significant target for research. A recent study published in the journal Nature has taken a signi...

Mediterranean Diet Can Reduce Risk of Stroke by Up to 25%, Long-term Study Suggests
A team of researchers from the University of Oxford has made a groundbreaking discovery regarding the health benefits of the Mediterranean diet. After conducting a long-term study, they found that individuals who followed a Mediterranean diet had a significantly lower risk of stroke compared to thos...
Flu Cases Drop, but Concerning Pattern Emerges Among Doctors
The US has witnessed a significant decline in flu cases over the past few weeks, with the Centers for Disease Control and Prevention (CDC) reporting a drop in hospitalizations and emergency room visits due to influenza. However, doctors are now sounding the alarm about a concerning pattern they've n...